WiseSubs
Project Overview
It was a design challenge ran by Springboard. In current active and on-demand life, opting for a subscription for any service looks certainly a valuable option. But, after some days or months, users don’t even remember that they have a subscription. But, on the other hand, money is going out of the account, and there is no way we can track them all from our mobile.
The Problem
How to track, manage and notify users about the subscriptions they have?
Solution
Designed an iOS mobile app that helps users to track and manage all their subscriptions. It helps to cancel unwanted subscriptions, compare different services and helps users to choose the service which gives the greatest value for the money.
My Role
Sole UX Designer/ Research Lead
Duration
4 weeks- remote
Methods
Being a sole designer, I was responsible for competitive analysis, sketching solutions, creating prototypes, and validating the solutions through 2 rounds of a Usability Test.
Tools
Figma, InVision
Project’s Requirement
Users perspective
All subscription at one place
Unsubscribe option to reduce needless payment
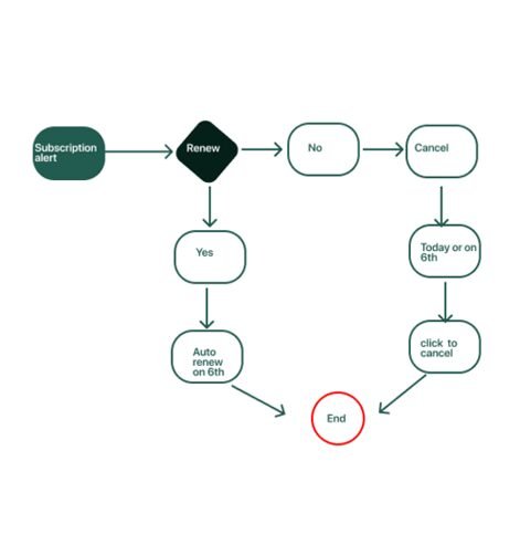
Notify users about the subscription which is about to auto-renew.
Business perspective
More returning users
Maximum market reach
Spread business to the German market
My Approach
Detailed activities:
01 Research
Competitive Analysis
User flows
02 Design
Wireframes
User Feedback
Hi-Fi Design
Interactive Prototype
03 Evaluation
Usability Testing
Design Iteration
Competitive Analysis
I found that
Online secondary research helps me to find a few websites and apps which help the users to track their subscriptions.
But, the problem is they are all trying to be “Jack of all trades”. Negotiating the bills, taking care of the insurance, credit cards etc., a never-ending to-do list for the users.
Summary
After studying the competitors, my findings concluded that an app like WiseSubscription has a need. It will help users to track all their subscriptions at one place.
Brainstorming Features
To brainstorm features for the product roadmap, I created Point of View Statements using insight from my research.

Signing up
I kept "Create Account" page after experiencing the entire app . Because it may has a high sign up rate if users understand the app.

Dashboard
Users can see, track and monitor their subscriptions usage. Can see the statistics yearly, month-wise.

Profile setup
In order to create a profile, Users need to upload subscriptions manually by selecting from the dropdown or by searching subscriptions.

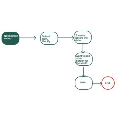
Notification
Users will be notified by SMS or email about the subscription renewal date or any updates.
For the Usability test, I interviewed 5 people who agreed to participate in the test through the survey posted on social media.
I incorporated the Microsoft Fluent Design System to create prototypes in Figma.
Check the mid fidelity prototype.
For the first iteration, my primary goal is to validate whether my design helps users to add their subscription by connecting their bank details with the app or they can enter manually if they don’t want to share their bank details. To get all the necessary information while looking at their dashboard itself, and can customize notification.
I used Figma to create a basic prototype to portray enough processes for me to test my assumption.
Activities
With the goals I had for this iteration in mind, i moderated user feedback session with 5 users who were already using different apps to track subscriptions.
Introduce the app goal and put the users at ease.
Describe the scenario, set up the context , and let the users use the app while talking aloud.
Ask follow up questions and gather feedback.
Findings
Changes
Wrap up
It’s my pleasure to work on a project based on subscriptions. I am also among the users who subscribe and forget, so it helped me to know the concept in detail and how important it is to keep track of the subscriptions.
What did I learn?
Having a good Project management plan, especially the timeline helps to keep motivated about the deliverables.
What could I have done better?
I was lucky to be able to talk with a dozen designers and get their advice on how to improve my visual design skills, facilitation skills, business sense, and how to plan my career path. I also got to know other designers by participating in design critiques, workshops, testings, and lunch & learn sessions.
However, I started reaching out to people fairly late since I didn’t want to “bother” them. However, as I talked with more people, I realized that people actually enjoyed talking about their journeys, giving advice, and discussing design trends with me. I’d definitely reach out to more people, and start more conversations about design if I had more time.
Thanks for reading.

